
近日,內蒙古自治區科學技術廳公布新一批自治區重點實驗室名單,由內蒙古師范大學與內蒙古生態環境大數據有限公司(以下簡稱“大數據公司”)聯合共建的“人工智能+”領域的“內蒙古自治區生態環境協同智能重點實驗室”成功入選。
這是繼今年2月份雙方獲批共建“生態環境智數內蒙古自治區產業技術工程化中心”后,在人工智能與生態環境融合領域取得的又一重要進展。兩大科研平臺的相繼落地,標志著內蒙古在“人工智能+生態環保”領域邁出關鍵步伐。


國家“十五五”規劃建議提出,深入推進數字中國建設,加速人工智能等數智技術的創新,全面實施“人工智能+”行動計劃,推動人工智能在更多領域的協同應用,全方位賦能產業升級。面對國家號召,內蒙古正以數字技術為核心引擎,為筑牢我國北方重要生態安全屏障注入新質生產力。
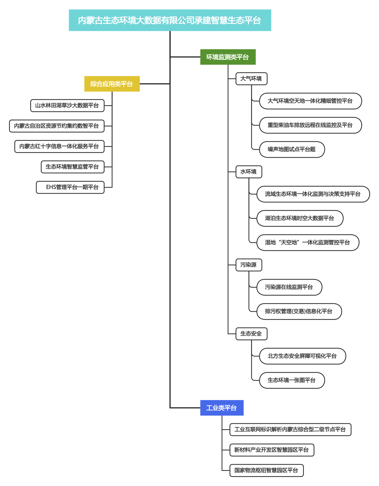
作為自治區生態數字化建設的主力軍,大數據公司在“十四五”期間已打造了18個具有示范效應的智慧生態平臺,涵蓋大氣污染精細化監管、流域生態環境一體化監測、污染排放智能分析、生態安全屏障監管等多個方面,一批數字化成果已在北疆大地落地見效。
步入“十五五”,公司將以重點實驗室和產業技術工程化中心為雙輪驅動,聚焦水環境、大氣環境、森林生態、草原生態等多領域全鏈條創新,深化人工智能技術攻關。通過產學研用協同創新,構建可復制、可推廣的“人工智能+生態監管”技術體系,推動數字力量貫穿生態保護全流程。
圍繞自治區“十五五”規劃建議中“堅持生態優先、綠色發展,筑牢我國北方重要生態安全屏障”的部署,公司持續推動技術積淀與地方需求深度融合。依托正在實施的自治區科技“突圍”工程“揭榜掛帥”項目《內蒙古生態安全智能監管關鍵技術研發與示范應用》,在岱海濕地、錫林郭勒草甸草原、渾善達克沙地、大興安嶺森林、阿拉善荒漠等12個區域開展人工智能典型示范應用;同時,借助自治區科技創新“重大示范專項”《烏梁素海生態恢復與功能提升技術研發及應用》,拓展AI識別、遙感、物聯網等技術在湖泊生態治理中的應用,構建“天空地一體化”智慧湖泊生態監測體系。
在國家戰略與地方實踐的雙重驅動下,大數據公司將依托重點實驗室與產業技術工程化中心兩大平臺,充分發揮校企各自在科研創新與產業應用方面的優勢,共同推進AI技術的前沿探索。雙方將聚焦生態環境監測預警、污染解析溯源等關鍵領域,攜手構建智慧治理新范式,為推動我國生態文明建設注入強勁科技動能,共同為筑牢我國北方重要生態安全屏障貢獻“AI智慧”。